各市州人力资源和社会保障局、卫生健康委员会,兰州新区组 织部、卫生健康委,甘肃矿区人社局,省直各有关部门人事处(职改办),省属各企业集团人力资源部,中央在甘有关单位人事处 (职改办):
为贯彻落实中共甘肃省委办公厅、甘肃省人民政府办公厅印发《关于全面深化职称制度改革的实施意见》(甘办发〔2017〕 81号)精神,按照人力资源和社会保障部、国家卫生健康委、 国家中医药局《关于深化卫生专业技术人员职称制度改革的指 导意见》(人社部发〔2021〕51号)关于制定完善地区标准和办 法的要求,现将《甘肃省卫生系列高级职称评价条件标准》印 发你们,请遵照执行。
甘肃省人力资源和社会保障厅
甘肃省卫生健康委员会
2021年7月30日
甘肃省卫生系列医疗专业高级职称评价条件标准
第一章 总 则
第一条 为发挥好人才评价指挥棒和风向标作用,科学、客 观、公正评价医疗专业人才品德、能力、业绩贡献,让作出贡 献的人才有成就感、获得感,引导激励广大医疗专业人才为实 现中华民族伟大复兴而奋斗,结合我省卫生健康工作实际和岗 位要求,特制定本评价条件标准。
第二条 本评价条件标准适用于全省各类企事业医疗卫生 机构中从事医疗专业工作的在职在岗专业技术人才(含事业单 位编外聘用人员)。
第三条 本评价条件标准主要评价全省医疗卫生行业作出 贡献人才正常晋升、作出突出贡献人才破格晋升职称,包括正 高和副高两个层次。评价的职称在全省范围有效。
第四条 医疗卫生专业技术人员职称设高级、中级、初级, 高级分设正高级和副高级,初级分设师级和士级。职称名称依 次为:主任医师、副主任医师、主治医师、医师、医士,分别 与事业单位专业技术岗位等级对应,主任医师对应专业技术岗位一至四级,副主任医师对应专业技术岗位五至七级,主治医 师对应专业技术岗位八至十级,医师对应专业技术岗位十一至 十二级,医士对应专业技术岗位十三级。
本专业中、初级职称实行“以考代评”方式,副高级职称 实行“考评结合”方式,正高级职称采取评审方式。
第五条 县(市、区)以下基层(含甘南州、临夏州州属 单位)高级职称单独评审,按《甘肃省基层卫生系列高级职称 评价条件标准》执行。鼓励基层作出突出贡献人才按本评价条 件标准申报评审全省范围有效职称,但同一年度不得同时申报 全省范围有效和全省基层范围有效职称。
第二章 品德条件标准
第六条 品德条件标准。拥护中国共产党的领导,热爱祖 国,遵守《宪法》及法律法规,践行社会主义核心价值观,弘 扬中国精神和科学精神,具有良好的职业道德、社会责任感、 职业操守和从业行为,以信念、人格、实干立身。任现职以来 品德考核必须取得合格以上等次并在单位公示。
第七条 评价方式。品德考核一般应当由单位党组织负责, 以定性评价为主,用人单位须建立健全考核制度,尽量实现量 化考核。主要通过个人述职、考核测评、民意调查等方式全面考察。将利用职务之便索要、非法收受财物或牟取其他不正当 利益等行为纳入考核范围。获得优秀党员、优秀党务工作者、 道德模范等称号的,以及在重大自然灾害或突发公共卫生事件 中表现突出的,同等情况下优先推荐申报。
第八条 有下列情形之一者属品德有问题:
(一)在医疗卫生工作及其他场合,有损害党中央权威、 违背党的路线方针政策言行的,或存在损害国家利益、社会公 共利益行为的,或违背社会公序良俗行为的。
(二)存在《加强医疗卫生行风建设“九不准”》等医德医 风有关规定相关行为之一的。
(三)根据《甘肃省医务人员不良执业行为积分管理办法》, 累计不良积分≥12分的,或连续2个记分周期医师不良执业积 分达到6分以上者。
(四)存在其他明显违背社会公德、家庭美德等行为的。
第九条 对品德有问题者实行“零容忍”,并建立“黑名单”制度。
(一)对品德考核不合格者,按“连续考核合格以上间断 的”情形对待,即申报当年之前连续3个年度考核必须为合格以上。
(二)对经查实申报造假、弄虚作假、暗箱操作、学术不 端(抄袭、剽窃、侵吞他人学术结果,伪造、篡改数据文献,或者捏造事实)、无实质贡献的虚假挂名等行为,正在申报的终 止申报程序,已获职称资格的撤销职称资格。由用人单位按照 管理权限,根据或参照《中华人民共和国公职人员政务处分法》 《中国共产党纪律处分条例》《事业单位工作人员处分暂行规 定》等给予相应纪律处分。
第三章 主任医师能力、业绩贡献条件标准
第一节 能力条件标准
第十条 基础学习能力与实践经历。具备本专业或相近专 业大学本科以上学历或学士以上学位,并任副主任医师满5年。
第十一条 执业能力。应取得相应执业资格,并按规定进 行注册,取得相应的执业证书。
第十二条 专业能力。具有坚实的本专业基础理论,系统 掌握本专业某一领域的基础理论知识与技术,并有所专长。深 入了解本专业国内外现状及发展趋势,不断吸取新理论、新知 识、新技术并用于医疗实践。具有丰富的本专业工作经验,能 独立解决复杂或重大技术问题,具有指导本专业下级医师的能力。
第十三条 技术能力及临床工作量。
(一)专业技术能力。具有全面承担、指导本专业各项业 务工作的能力,并在本专业范围内有专长和特长;具有精湛的技术操作能力,能熟练正确地抢救危急重症,主持、指导本专 业复杂疑难病症的诊治及技术难题攻关,承担院内、外会诊, 主治病例的确诊率、好转率、抢救成功率等医疗技术达到省内 先进水平。
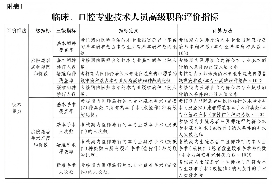
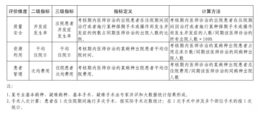
用人单位可基于病案首页数据,重点从技术能力、质量安 全、资源利用、患者管理4个维度,利用诊治病种范围和例数、 手术级别和例数、术后并发症发生率、单病种平均住院日、单 病种次均费用等指标,科学准确评价医生的执业能力和水平(见 附表1)。
(二)专业技术工作时间。担任副主任医师工作期间,平 均每年在专业技术岗位工作时间不少于35周(含国家住院医师 培训基地、助理全科医师培训基地,大学附属医院、教学医院 等承担教学任务时间)。
(三)完成规定的工作数量要求(见附表2);
第十四条 胜任工作能力。年度考核均在合格以上。连续 年度考核合格以上间断的,申报当年之前连续3个年度考核必 须为合格以上。任现职期间,有如下情形者,不得申报:
(一)纪检监察部门审查未结束或受记过以上处分在处分 期内的。
(二)上次评委会评审未通过,申报当年之前又未取得新 业绩的。
(三)申报当年达到国家规定退休年龄的。
第十五条 知识更新能力。完成《甘肃省专业技术人员继 续教育条例》规定的年度学习任务。任期内在省内外上级医疗 机构或省外同级医疗机构脱产进修培训连续3个月以上,或脱 产进修培训累计达6个月以上,或在国(境)外研修1个月以上。
第十六条 帮扶基层经历。除艰苦条件单位和各类企业外, 晋升人员应有到下级医疗卫生机构相应专业技术岗位累计半年 以上的帮扶经历。援外、援藏、援疆、援青、对口支援、组团 式帮扶等支援形式均计入帮扶基层经历,但须达到明确的服务 或指导成效,具体任务的考核工作由支援派出单位和受援地县 级以上卫生健康行政部门负责实施。担任驻村干部、工作队长 (第一书记)等的时限,计入帮扶基层经历。
第十七条 科研带教能力。具有跟踪本专业国内外现状、 发展趋势及独立承担科研工作的能力,能吸收、引用新技术、 新方法应用于临床工作,并能进行总结。具有培养本专业中、 高级人才及研究生的能力,经单位统一安排,任期内结对培养 至少3名本专业医师,带教学生得到本单位、专业学会、卫生 健康行政部门的认可;任期内参加省级卫生健康行政部门抽调 的考务、保障、演练、突发事件处置等指令性任务(累计5次 或30天)视为完成带教(以卫生健康行政部门抽调文件为依据)。
第十八条 对外交往能力。能熟练运用一门外语与国外同行进行交流,并能查阅相关资料。确实需要评价外语水平的, 由评价机构或用人单位确定评价条件标准和评价方式。
第十九条 信息化技术应用能力。能够熟练运用计算机技 术进行编辑、设计、校对及公文处理等基本操作。确实需要评 价计算机水平的,由评价机构或用人单位确定评价条件标准和 评价方式。
第二节 正常晋升业绩条件标准
第二十条 须达到下列(一)或(二)款业绩条件标准之一:
( 一)达到下列业绩条件标准1项:
1.国家级。获国家级表彰1次,参考其他专业技术业绩; 或获国家级科技奖一、二等奖(定额内人员);或完成(前5名) 列入国家级项目(含国家自然科学基金项目、社会科学基金项 目)1项,通过结题验收和成果登记,参考其他业绩。
2.全国性。获全国性表彰1次,并取得第(二)款1- 8项 业绩1项;或获国家部委科技奖 一 等奖(前5名)1次,或二等 奖(前4名)1次;或获国家部委科技奖 一 等奖(第6名以后定 额内人员)、二等奖(第5名以后定额内人员)1次,并取得第 (二)款业绩1项;或获国家部委科技奖三等奖(前3名)1 次,并取得第(二)款业绩2项(其中1-8项业绩至少占1项); 或完成(前3名)国家部委下达的全国性医疗卫生领域科学研 究项目1项,通过结题验收和成果登记,并取得第(二)款业绩1项;或完成(前3名)国家部委发布实施的规程、规范、 标准1项,并取得第(二)款1-8项业绩1项。
3.省级。获省级表彰1次,并取得第(二)款业绩2项(其 中1-8项业绩至少占1项);或获省级科技奖 一 等奖(前4名) 1次,或二等奖(前3名)1次;或获省级科技奖 一 等奖(第5 名以后定额内人员)、二等奖(第4名以后定额内人员)1次, 并取得第(二)款业绩2项(其中1-8项业绩至少占1项);或 获省级科技奖三等奖(第1名)1次,并取得第(二)款业绩1 项;或完成(前2名)省级相关业务主管部门发布实施的规程、 规范、标准1项,并取得第(二)款业绩2项(其中1-8项业 绩至少占1项)。
(二)达到下列业绩条件标准3项(其中1-8项业绩至少 占 1 项 ) :
1.任期内2个以上年度临床工作量在本单位本专业类别(以 附表分类为主)排名前1/100,或任期内超过要求工作量的2 倍 ( 以 HIS 系统提取数据为准)。
2.作为前2名完成省级科研项目1项,并通过结题验收和 成果登记;或作为第1名完成市厅级本专业重点课题、科研项 目2项,并通过结题验收和成果登记。
3.获省级科技奖三等奖(第2、3名)1次;或作为前2名 完成人,获市厅级科技奖、优秀教学成果二等奖以上1次。
4.作为第一完成人,获国家发明专利2 项。专利必须与本 专业相关,并在实际工作中广泛应用,取得明显社会效益或经 济效益。
5.个人获本专业全国技能大赛二等奖以上1 次;或获全国 技能大赛三等奖2次;或获全省技能大赛二等奖以上2次。
6.培养指导至少3名本学科专业人才(以单位安排培养计 划为据),至少1名获市厅级以上荣誉称号1次或省级本专业技 能大赛二等奖以上1次。
7.作为第一作者或通讯作者发表的本专业论文被 SCI(科学 引文索引)、EI(工程索引)、CPCI—S (科学技术会议录索引)收 录 2 篇;或本人独立或作为第一撰稿人,在国内核心期刊上公 开发表本专业论文2 篇;或主持完成国家有关部委认可的研究 报告2篇。
8.独立或作为第一完成人,正式出版本专业或相关专业的 专著、译著、被列入国家部委计划的教材1部;或作为合作者, 本人完成不少于12万字正式出版的专著、译著1部(专著、译 著需提前送审,专家组审核未通过的不作为申报依据,未列入 计划的教材不作为申报依据,未注明作者撰写章节或字数的专 著、教材不作为个人成果)。
9.代表作举荐。作为主要完成人完成以下代表性业绩1项, 经省级卫生行业学会专业委员会3名以上正高级专家签订诚信承诺实名推荐。
(1)解决本专业复杂问题形成的临床病案、手术视频等。
(2)代表本人专业技术能力和水平的标志性工作业绩。
(3)向大众普及本专业科学知识形成的科普作品。
10.医德医风好,群众满意率高。任期内2个以上年度在医 院组织的群众满意度调查或医德医风评价中排名前1/100(以单 位正式文件为依据,未开展满意度调查或医德医风评价的不得 使用)。
11.担任省级专业学会正、副主任委员或正、副秘书长1届、 常务理事2届以上;或担任全国专业学会常务理事1届、理事2 届以上;或担任国家卫生健康委专家委员会委员1届以上(以 卫生健康行政部门备案为准,由专业学会出具证明);或受聘为 全国性学术刊物编委3年以上(以刊物对外公布编委名单为准)。
12.从事儿科、精神科、急诊科、重症医学、麻醉学、病理 科、全科医学专业年限达15年以上,并在任现职期间年度考核 获3次以上优秀。
13.作为第一作者或通讯作者发表的本专业论文被 SCI ( 科 学引文索引)、EI(工程索引)、 CPCI—S(科学技术会议录索引) 收录1篇,并在省级学术期刊上公开发表本专业论文2篇;或 在国内核心期刊上公开发表本专业论文1篇,并在省级学术期 刊上公开发表本专业论文2篇(不能与第7项业绩同时使用)。
14.专业业绩突出,获市厅级以上表彰2次。
15.任现职前曾获全国性表彰或科技奖的,参考其他业绩。
第三节 破格晋升业绩条件标准
第二十一条 任副主任医师满3年以上,有真才实学、德 才兼备、作出突出业绩,虽不具备规定学历、未达到规定任职 年限,不受学历、任职年限的限制,破格申报主任医师,可单 破、双破;特别优秀的,经省级专业委员会常务委员以上3名 正高级专家推荐,任职满2年可破格申报。破格晋升,不受岗位 结构比例限制。
破格申报人员须符合正常晋升条件,之后每破1项再增加 第二十条业绩条件标准第( 一 )款1项或第(二)款2项(其 中1-8项业绩至少占1项)。
第四节 特殊人才评价
第二十二条 本专业符合《甘肃省特殊人才职称评价办法》 的人才,任副高级职称后,可不受学历、论文、年限等限制直接 申报正高级职称,由甘肃省人力资源和社会保障厅统一组织评审。
第四章 副主任医师能力、业绩贡献条件标准
第一节 能力条件标准
第二十三条 基础学习能力与实践经历。具备本专业或相近专业大学本科学历或学士以上学位,任主治医师满5年;或 具备本专业或相近专业大专学历,在县级以下基层医疗卫生机 构工作,任主治医师满7年。
第二十四条 执业能力。应取得相应执业资格,并按规定 进行注册,取得相应的执业证书。
第二十五条 专业能力。熟练掌握本专业基础理论和专业 知识,熟悉本专业国内外现状及发展趋势,不断吸取新理论、 新知识、新技术并用于医疗实践,熟悉本专业相关的法律、法 规、标准与技术规范。具有较丰富的本专业工作经验,能熟练 正确地救治危重病人,具有指导本专业下级医师的能力。
第二十六条 技术能力及临床工作量。参加全省统一组织 的高级卫生专业技术资格实践技能考试,成绩达到合格标准, 同时具备下列条件:
(一)专业技术能力。在常见病的预防、诊断、治疗等方 面有较丰富的临床经验,具有娴熟的技术操作能力,能熟练掌 握本专业常用诊疗技术及相关技能,能熟练正确地救治各类危 急重症,能独立解决复杂疑难病症的诊断与治疗;具有一定的 病房及门诊医疗组织和管理能力,能承担二线值班、门诊咨询 及院内会诊工作;主治病例的确诊率、好转率、抢救成功率等 医疗技术达到本地区先进水平。用人单位可基于病案首页数据,重点从技术能力、质量安全、资源利用、患者管理4个维度,利用诊治病种范围和例数、手术 级别和例数、术后并发症发生率、单病种平均住院日、单病种次 均费用等指标,科学准确评价医生的执业能力和水平(见附表1)。
(二)专业技术岗位工作时间。担任主治医师工作期间, 平均每年在专业技术岗位工作时间不少于40周(含国家住院医 师培训基地、助理全科医师培训基地,大学附属医院、教学医 院等承担教学任务时间)。
(三)完成规定的工作数量要求(见附表2)。
第二十七条 胜任工作能力。申报当年之前连续3个年度 考核必须为合格以上。任现职期间,有如下情形者,不得申报:
(一)纪检监察部门审查未结束或受记过以上处分在处分 期 内 的 。
(二)上次评委会评审未通过,申报当年之前又未取得新 业绩的 。
(三)申报当年达到国家规定退休年龄的。
第二十八条 知识更新能力。完成《甘肃省专业技术人员 继续教育条例》规定的年度学习任务。任期内在省内外上级医疗 机构或省外同级医疗机构脱产进修培训连续3个月以上,或脱产 进修培训累计达6个月以上,或在国(境)外研修1个月以上。
第二十九条 帮扶基层经历。除艰苦条件单位和各类企业 外,晋升人员应有到下级医疗卫生机构相应专业技术岗位连续服务1年的帮扶经历。援外、援藏、援疆、援青、对口支援、 组团式帮扶等支援形式均计入帮扶基层经历,但须达到明确的 服务或指导成效,具体任务的考核工作由支援派出单位和受援 地县级以上卫生健康行政部门负责实施。担任驻村干部、工作 队长(第一书记)等的时限,计入帮扶基层经历。
第三十条 科研带教能力。掌握科研选题、课题设计及研 究方法,能结合临床实践提出课题,开展科研工作,并进行总 结。具有指导下级卫生专业技术人员和进修人员的能力,经单 位统一安排,任期内结对培养至少1名本专业医师,带教学生 得到本单位、专业学会、卫生健康行政部门的认可;任期内参 加市级以上卫生健康行政部门抽调的考务、保障、演练、突发 事件处置等指令性任务(累计5次或30天)视为完成带教(以 卫生健康行政部门抽调文件为依据)。
第三十一条 对外交往能力。能比较熟练运用一门外语与 国外同行进行交流,并能借助词典查阅外文书籍和资料。确实 需要评价外语水平的,由评价机构或用人单位确定评价条件标 准和评价方式。
第三十二条 信息化技术应用能力。能够比较熟练运用计 算机技术进行编辑、设计、校对及公文处理等操作。确实需要 评价计算机应用水平的,由评价机构或用人单位确定评价条件 标准和评价方式。
第二节 正常晋升业绩条件标准
第三十三条 须达到下列( 一)或(二)款业绩条件标准 之 一 :
(一)达到下列业绩条件标准1项:
1.全国性。获全国性以上表彰1次,参考其他专业技术业 绩;或获国家部委科技奖一、二等奖(定额内人员)1次或三等 奖(前3名)1次;或获国家部委科技奖三等奖(第4名以后定 额内人员)1次,并取得第(二)款业绩1项;或完成(前6 名)列入国家级项目(含国家自然科学基金项目、社会科学基 金项目)1项,通过结题验收和成果登记;或完成(前5名)国 家部委下达的全国性医疗卫生领域科学研究项目1项,通过结 题验收和成果登记,并取得第(二)款业绩1项;或完成(前5 名)国家部委发布实施的规程、规范、标准1项,并取得第(二) 款1-8项业绩1项。
2.省级。获省级表彰1次,参考其他专业技术业绩;或获 省级科技奖 一 、二等奖(定额内人员)1次或三等奖(前2名) 1次;或获省级科技奖三等奖(第3名以后定额内人员)1次, 并取得第(二)款业绩1项;或完成(前3名)省级相关业务 主管部门发布实施的规程、规范、标准1项,并取得第(二) 款1-8项业绩1项。
(二)达到下列业绩条件标准3项(其中1-8项业绩至少占1项):
1.任期内2个以上年度临床工作量在本单位本专业类别(以 附表分类为主)排名前1/100,或任期内超过要求工作量的2 倍 ( 以HIS 系统提取数据为准)。
2.作 为 前 4 名完成省级以上科研项目,通过结题验收和成 果登记;或作为前2 名完成市厅级科研项目,通过结题验收和 成果登记。
3.作为前2名完成人,获市厅级科技奖、优秀教学成果三 等奖以上1次,或获县级 一 等奖2次。
4.作为第一完成人,获国家发明专利1项或国家实用新型 专 利 2 项。上述专利必须与本专业相关,并在实际工作中广泛 应用,取得明显社会效益或经济效益。
5.个人获本专业全国技能大赛三等奖以上1 次;或获全省 技能大赛二等奖以上1次;或获全省技能大赛三等奖以上2次。
6.培养指导至少2名本学科专业人才(以单位安排培养计 划为据),至少1名获县级以上荣誉称号1次或省级本专业技能 大赛三等奖以上1次。
7.作为第一作者或通讯作者发表的本专业论文被SCI(科学 引文索引)、EI (工程索引)、CPCI—S (科学技术会议录索引)收 录1篇;或本人独立或作为第一撰稿人,在国内核心期刊上公 开发表本专业论文1 篇;或本人独立或作为第一撰稿人,在省级学术期刊上公开发表本专业论文2篇;或主持完成省委、省 政府认可的高水平研究报告1篇,并公开发表省级论文1篇。
8.独立或作为第一完成人,正式出版本专业或相关专业的 专著、译著、列入省级以上计划的教材1部;或作为合作者, 本人完成不少于8万字正式出版的专著、译著1部(专著、译 著需提前送审,专家组审核未通过的不作为申报依据,未列入 计划的教材不作为申报依据,未注明作者撰写章节或字数的专 著、教材不作为个人成果)。
9.代表作举荐。作为主要完成人完成以下代表性业绩1项, 经省级卫生行业学会专业委员会3名以上正高级专家签订诚信 承诺实名推荐。
(1)解决本专业复杂问题形成的临床病案、手术视频等。
(2)代表本人专业技术能力和水平的标志性工作业绩。
(3)向大众普及本专业科学知识形成的科普作品。
10.医德医风好,群众满意率高。任期内2个以上年度在医院 组织的群众满意度调查或医德医风评价中排名前1/100(以单位正 式文件为依据,未开展满意度调查或医德医风评价的不得使用)。
11.担任省级专业学会常务理事1届以上(以卫生健康行政 部门备案为准,由专业学会出具证明);或受聘为省级本专业学 术刊物编委3年以上(以刊物对外公布编委名单为准)。
12.任现职以来年度考核获3次以上优秀等次(不含社会办医人员);或从事儿科、精神科、急诊科、重症医学、麻醉学、 病理科、全科医学专业年限达到10年,并在任现职以来获年度 考核1次以上优秀等次。
13.专业业绩突出,获市厅级表彰1次;或获县(市、区) 委、县(市、区)政府表彰2次以上。
14.任现职前曾获省级表彰或省级科技奖的,参考其他业绩。
第三节 破格晋升业绩条件标准
第三十四条 破格申报。任主治医师满3年以上,有真才 实学、德才兼备、作出突出业绩,虽不具备规定学历、未达到 规定任职年限,不受学历、任职年限的限制,破格申报副主任 医师,可单破、双破;特别优秀的,经省级专业委员会常务委 员以上3名正高级专家推荐,任职满2年可破格申报。破格晋 升,不受岗位结构比例限制。
破格申报人员须符合正常晋升条件,之后每破1项再增加 第三十三条业绩条件标准第( 一)款1项或第(二)款2项(其 中1- 8项至少占1项)。
第五章 附 则
第三十五条 申报人员要认真履行岗位职责,完成本职工 作任务,品德、能力、业绩贡献条件标准必须同时具备。业绩条件标准如无特殊说明,均为任现职以来取得业绩。业绩均计 算到申报当年的9月30日为止,不得在该时间结束后,接受任 何形式的材料补报。在该时限之后取得的业绩,可作为下次申 报职称的业绩成果。
第三十六条 本评价条件标准中的“国家级”指以党中央、 国务院单独或联合进行的表彰、科技奖励; “全国性”指国家 部委面向全国该行业领域进行的表彰、科技奖励; “省级”指 省委、省政府单独或联合进行的表彰、科技奖励。本评价条件 标准将“市州级”和“厅级”简称“市厅级”。 “市州级”指 市州委、市州政府单独或联合进行的表彰、科技奖励, “厅级” 指省直厅局面向全省该行业领域进行的表彰、科技奖励。
第三十七条 为增强专业技术人才成就感、获得感,适当 区别省级和部级,获省级奖按“全省知名”对待,获部委以上 奖按“全国知名”对待。对国家有关部委面向全国该行业领域 开展的表彰、科技奖励、项目等,按适当高于省级低于国家级 对待,即按“全国性”对待。
第三十八条 本评价条件标准有关术语或概念的解释:
(一)本评价条件标准中的“参考其他专业技术业绩”主 要看是否有其他比较突出的奖励、课题项目、技术创新成果、 智库成果、专利、标准等业绩做支撑;“参考其他业绩”主要看 是否有其他比较突出的专业技术业绩做支撑。
(二)经济效益:按直接产生经济收入计算,不含潜在经 济效益。需本单位提供相关佐证材料和卫生健康行政部门出具 证明材料。
(三)社会效益:指经过省级以上主管部门认可的提高疾 病诊治能力水平及改善环境、劳动、生活条件、节能、降耗、 增强国力、军力等的效益。
(四)本评价条件标准中出现的“以上”“以下”“以后” 均包含本级别。
(五)智库成果被省部级以上部门采纳:指被国家部委、 省委省政府正式发文、公布实施。
(六)对“本单位排名前1/100”中不足100人的单位统一 按1人计算。
第三十九条 科技奖项、荣誉称号、课题项目、标准规范、 定额人员、集体成果使用等认定,按《关于当前深化职称改革 工作中几个具体事项的通知》(甘职改办〔2018〕24号)执行; 各类竞赛、技能比武、比赛等以各级行政部门或各级行政部门 委托相关部门组织的竞赛、比赛为准。
省级重点人才项目、陇原青年创新创业人才项目按省级项 目认定;市级重点人才项目按市厅级项目认定。省领军人才按 省级表彰认定;省卫生健康行业骨干人才和优秀青年人才、市 领军人才按市厅级表彰认定。
在重大自然灾害或突发公共卫生事件中受到的表彰按相应 层级认定。
第四十条 论文以发表当年该期刊是否为核心期刊为准。 2018年7月1日前已经在我省权威期刊目录范围期刊发表的论 文,可按国内核心期刊论文对待。国内核心期刊和省级学术期 刊均不含增刊、副刊、特刊、专刊、专辑、内部资料、论文集等。
省级论文以查询国家新闻出版署网站公布的期刊结果为 准。电子期刊不予认可。
第四十一条 获得市厅级以上科技奖,每达到1次就计算 为达到1项晋升业绩条件标准。其他业绩条件标准计算够1项 后不得累计计算。
同一成果(项目、著作)获奖、通过鉴定验收、公开出版、 效益等只能计算1次,不得重复计算。
同一论文、同一先进称号不得重复计算。各类鉴定验收、 批复均以文件为据,证明材料不作为评审依据。
未明确个人地位、作用的集体成果奖,不能作为个人获奖 使用。专著、编著、教材不含论文集、习题集等。前言或后记 中未说明本人撰写章节、内容或字数的,不作为本人业绩成果。
第四十二条 使用“代表作举荐”业绩的,须经省级卫生 行业学会专业委员会3名以上本专业正高级专家(事业单位须 为专业技术二、三级岗位,企业须为在职在岗3年以上)签订诚信承诺实名推荐。
申报人书面向用人单位提交申请,且经用人单位同意。省 级主管部门对申报人申请举荐内容组织3名以上相关专家进行 盲审,且经2/3以上专家同意。
申报人申请举荐的内容必须是本次职称晋升中未曾使用的 业绩。举荐专家不得对用人单位未认可的、已定性的、未产生 效益的业绩进行举荐。
申报人、举荐专家双方要诚信举荐,对举荐不实的,将申 报人、举荐专家纳入全省科研诚信“黑名单”,实行联合惩戒。
第四十三条 身体残疾人员,恶性肿瘤术后病人和切除重 要脏器人员;各级医疗卫生机构领导班子成员(不含社会办医), 确因工作原因无法完成进修要求的,免于进修学习。 《关于明 确卫生专业高级职务任职资格申报评审人员进修学习有关问题 的通知》(甘卫人发〔2014〕46号),从本评价条件标准印发 之日起废止。
第四十四条 乡镇卫生院、学校医院(卫生所)工作人员; 各级采供血机构、急救中心工作人员;取得博士学历或学位, 申报副高级职称的人员;从事辅助生殖、放疗、核医学、毒理、 遗传等专业人员;年龄超过50周岁人员;身体残疾人员,恶性 肿瘤术后病人和切除重要脏器人员;各级医疗卫生机构领导班 子成员和 一 级科室负责人(含主持工作);社会办医疗卫生机构工作人员,工作以来在县级以下或者对口支援的医疗卫生机 构提供医疗卫生服务的时限,计入帮扶基层经历。 《关于晋升 卫生技术高级职务任职资格人员到农村服务有关问题的通知》 (甘卫人发〔2005〕385号),从本评价条件标准印发之日起废止。
第四十五条 在援外、援藏、援疆、援青等工作以及在重 大突发公共卫生事件处置中表现优秀的卫生专业技术人员,同 等条件下优先推荐。援外医疗队队员按照《甘肃省援外医疗工 作管理办法》有关规定执行。
第四十六条 确因工作需要转换专业评审职称的,参照原 国家卫生部、中医药局《关于医师执业注册中执业范围的暂行 规定》(卫医发〔2001〕169号)规定变更执业范围进行注册, 并取得转换专业中级职称且从事该专业工作满1年以上。晋升 专业为当前聘任专业亚专业的可直接申报。
第四十七条 本评价条件标准未涉及的相关事项按国家和 省上已有规定执行,国家和省上出台新规定按新规定执行。
第四十八条 本评价条件标准由甘肃省人力资源和社会保 障厅、甘肃省卫生健康委员会负责解释。本评价条件标准自印 发之日起施行。


4.内镜诊疗5000人次(含内镜下治疗手术,晋升副主任医师至少500例,晋升主任医师至少800例,门诊患者和出院 患者均包括)为消化内科学专业必备的申报条件之一。